USER EXPERIENCE, INTERFACE, AND INTERACTION DESIGN
Tailored Workflows & Concepts
Communicate design concepts, streamline user interactions, and validate solutions, ensuring intuitive and efficient user experiences.
Product Goal
Support targeted customer acquisition efforts while preserving a consistent, compliant core product experience—and minimizing ongoing engineering effort.
My Role
Lead UX Designer responsible for designing targeted entry pathways, aligning Marketing and Product priorities, and defining a scalable system for personalized user journeys.
Key Insights
Personalization belongs at the edges of the experience—not in the core workflow.
By localizing customization to entry points and content layers, we could support targeted marketing campaigns without fragmenting the regulated fingerprinting process or introducing ongoing product complexity.
Impact
Enabled Marketing to launch, pause, and iterate on targeted campaigns without engineering involvement
Preserved a single, stable core product workflow
Reduced risk in a compliance-heavy identity verification system
Strengthened trust and collaboration between Marketing, Product, and Engineering
My Challenge
Design bespoke user journeys for multiple use cases—while balancing Marketing’s need for customization with Product’s requirement for stability and minimal workflow disruption.
Target User Groups
Individuals pursuing adoption
Individuals seeking work or study abroad
Individuals requesting personal record review
Healthcare professionals seeking certification through a Florida-based partner
Additional regulated identity verification customers
Scope and Constraints
Existing production workflow could not be significantly altered
Marketing required flexibility and autonomy
Product leadership prioritized minimal engineering impact
Regulated identity and biometric requirements
My Process
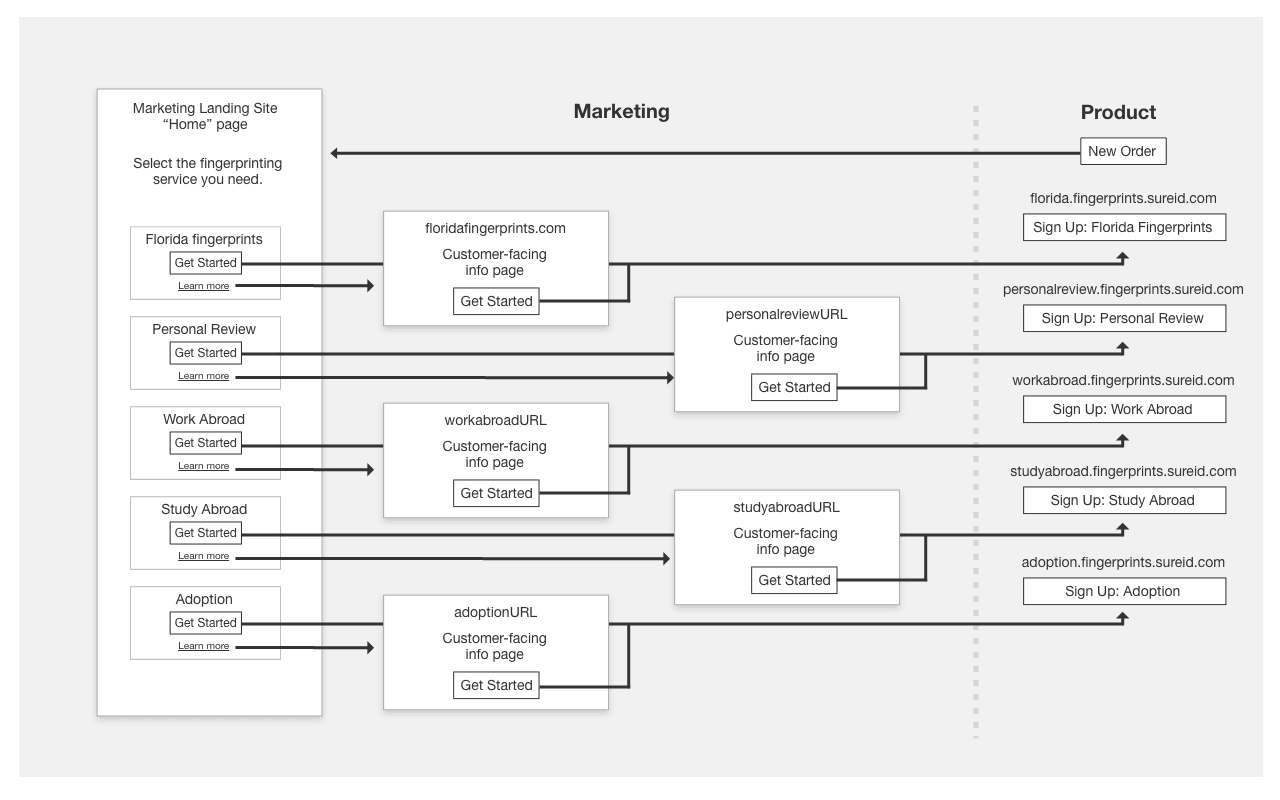
Partnered with Engineering to identify safe points for experience variation
Proposed a system architecture that separated marketing-controlled content from product-controlled workflows
Designed five targeted entry paths using HubSpot landing pages owned by Marketing
Defined variable content and imagery areas within the product triggered by subdomain-based routing
Designed coordinated visual themes to ensure a cohesive transition from marketing pages into the product
Worked closely with Marketing and Engineering to ensure content consistency and compliance
Organizations
Sterling Identity
My Role
Lead UX Designer
Date / Duration
Apr 2015 - Sep 2020
Product Goal
Enable background check candidates to complete identity verification confidently, securely, and with minimal friction—while supporting a polished, shareable demo for business stakeholders.
My Role
Lead UX Designer responsible for end-to-end experience design, prototyping, validation, and collaboration with engineering to deliver a working mobile verification demo under a compressed timeline.
Key Insights
Trust and clarity matter more than speed when asking users to share sensitive identity documents.
For many candidates, identity verification is unfamiliar, stressful, and high-stakes. The UX challenge was not only technical accuracy, but creating a calm, accessible experience that clearly explained what was happening, what was required, and what would happen next—especially on a mobile device.
Impact
Delivered a polished, working mobile identity verification demo on a tight timeline
Validated the experience with users unfamiliar with Sterling Identity and background checks
Identified and resolved major friction points, including desktop-to-mobile handoff and document capture guidance
Established a foundation for future production-ready identity verification workflows
My Challenge
Design a simple, accessible mobile experience for identity verification—built on an existing backend system—while accounting for device constraints, user anxiety, and the need for a sharable demo.
Users
Job candidates completing identity verification as part of the hiring process.
Scope and Constraints
Existing third-party backend verification process
Mobile-first experience required
Clear redirection needed for users opening verification links on desktop
Compressed timeline driven by demo and sales needs
High trust and accessibility requirements
My Process
Partnered with engineering to understand the existing backend verification flow
Whiteboarded workflows with the lead developer and translated them into a visual prototype using Adobe XD
Conducted rapid in-office validation to identify major usability issues
Ran broader usability testing through UserTesting with participants unfamiliar with Sterling Identity or background checks
Synthesized findings and prioritized fixes, focusing on mobile redirection and document capture clarity
Designed refined graphics and guidance for image capture and next steps
Supported development of a working demo app, including creation of mock identity documents for testing and presentation
Organizations
Sterling Identity
My Role
Lead UX Designer
Date / Duration
Mar 2019 - Jun 2019
























